23.基尼系数
约 211 字小于 1 分钟
2025-09-20
基尼系数
Gini(p)=i=1∑npi(1−pi)=i=1∑npi−i=1∑npi2=1−i=1∑npi2
其中,pi表示第i个类别在样本中的占比
import numpy as np
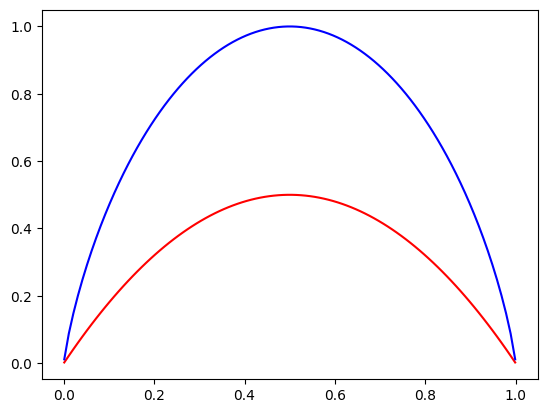
from matplotlib import pyplot as pltdef gini(p):
return 1 - p ** 2 - (1 - p) ** 2
def entropy(p):
return -p*np.log2(p)-(1-p)*np.log2(1-p)
plot_x = np.linspace(0.001,0.999,100)
plt.plot(plot_x,gini(plot_x),color='red')
plt.plot(plot_x,entropy(plot_x),color='blue')
plt.show()
在上面的图中,我们发现整体走势基本相同.
基尼系数和信息熵 基本相同,只是在物理意义上有些许出入.
# 和上一节出入不大,只是把计算方法稍微修改